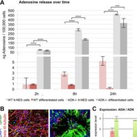
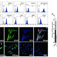
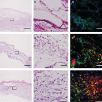
Welcome to our collection of stem cell research publications. Research on dental pulp stem cells has been ongoing since their discovery in 2000. Clinical research has already shown that the Mesenchymal stem cells found in healthy dental pulp are well suited to address a wide variety of conditions and illnesses. Among the wide variety of conditions that dental pulp stem cells can address, they are particularly well suited for addressing conditions in areas such as spinal cord injury, Parkinson’s Disease, Alzheimer’s Disease, tissue engineering, type 1 diabetes, bio-engineered teeth, oral/maxillofacial surgery, corneal repair, regenerative dentistry, wound healing, heart attack, liver disease, and osteoporosis.
Below is a chronological list of dental stem cell and Mesenchymal stem cell related research publications and publication reviews, with links to the original sources. If you have a suggestion for the list, please submit it here. To search for clinical trials involving dental pulp stem cells, click here.


































